最新!全国骨干冷链物流基地地图出炉(附排名)

生物炭研究之旅在肯尼亚举行

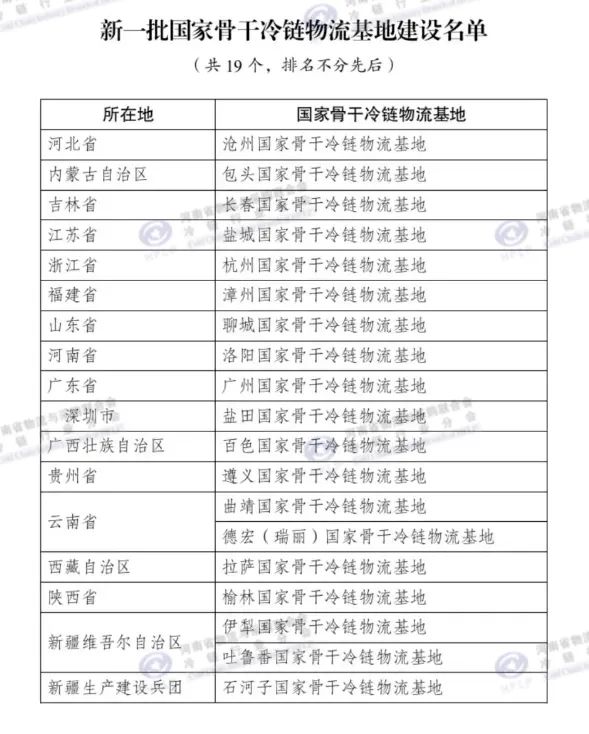
为深入贯彻落实《“十四五”冷链物流发展规划》《有效降低全社会物流成本行动方案》有关工作部署,近日国家发展改革委研究确定并发布新一批国家骨干冷链物流基地建设名单,广州、杭州、盐田等19个国家骨干冷链物流基地入选。此次纳入建设名单的19个基地,在健全冷链物流网络、满足居民消费需求、引领冷链物流数字化绿色化转型发展等方面具有良好的示范带动作用。



一是健全冷链物流网络,实现全域覆盖

19个冷链基地纳入建设名单后,国家骨干冷链物流基地数量达到105个,实现全国31个省(区、市)全覆盖,将进一步优化空间布局,有力支撑“四横四纵”国家冷链物流骨干通道网络建设,促进冷链物流规模化、集约化、组织化、网络化发展。


二是满足居民消费升级需要,支撑城乡消费

相关基地发挥在冷链物流网络中的组织核心作用,推动城乡冷链网络双向融合,畅通特色农产品上行通道,服务高品质生鲜消费品进城,有效支撑城乡消费。


三是引领冷链物流数字化绿色化创新,支撑转型发展

相关基地积极推动存量冷链物流设施数字化升级,加大自动立体货架、智能分拣、物流机器人、温度监控等设备应用,鼓励使用绿色、安全、节能、环保冷藏车及配套装备设施,示范带动提升冷链物流数字化绿色化发展水平,打造冷链物流领域新质生产力。


四是联通国内国际冷链物流网络,支撑构建新发展格局

相关基地充分利用地理区位、产业基础优势,构建服务国内产销、国际贸易的两大冷链物流系统,畅通冷链物流国内国际双循环。



到目前,国家已分5批

累计将105个冷链物流基地

纳入国家骨干冷链物流基地建设名单

完全覆盖31个省区市及新疆生产建设兵团

其中

分布在河南省的国家骨干冷链物流基地建设

数量共5个,累计排名位居全国第三!

郑州、商丘、新乡、漯河、洛阳五地入选国家骨干冷链物流基地,标志着河南省冷链物流体系迈入高质量发展新阶段。这一布局将深度赋能政府战略实施,通过政策扶持与资源整合,构建“5+15”骨干网络,强化区域协同;推动行业转型升级,以智能化、绿色化技术降低损耗、提升效率,促进产业融合;助力企业服务创新,拓展业务边界,实现降本增效;保障民生福祉,确保食品安全,丰富消费选择,带动就业增长。基地的建成将全面助力河南打造全国冷链物流核心枢纽,为经济高质量发展注入新动能。


2020年国家骨干冷链物流基地建设名单(第一批、17个)

2022年国家骨干冷链物流基地建设名单(第二批、24个)

2023年国家骨干冷链物流基地建设名单(第三批、25个)

2024年国家骨干冷链物流基地建设名单(第四批、20个)

2025年国家骨干冷链物流基地建设名单(第五批、19个)

下一步,国家发展改革委将在前期工作基础上,指导各地高质量推进国家骨干冷链物流基地建设,“以点带面”不断提升冷链物流体系规模化、集约化、组织化、网络化运行水平,有效提升冷链产品价值链,支撑城乡居民消费提档升级。